Marque A Alternativa Correta Sobre Mapeamento De Processos

Mapeamento De Processos Como Fazer Da Maneira Correta - vrogue.co

Marque A Alternativa Correta Sobre Mapeamento De Processos

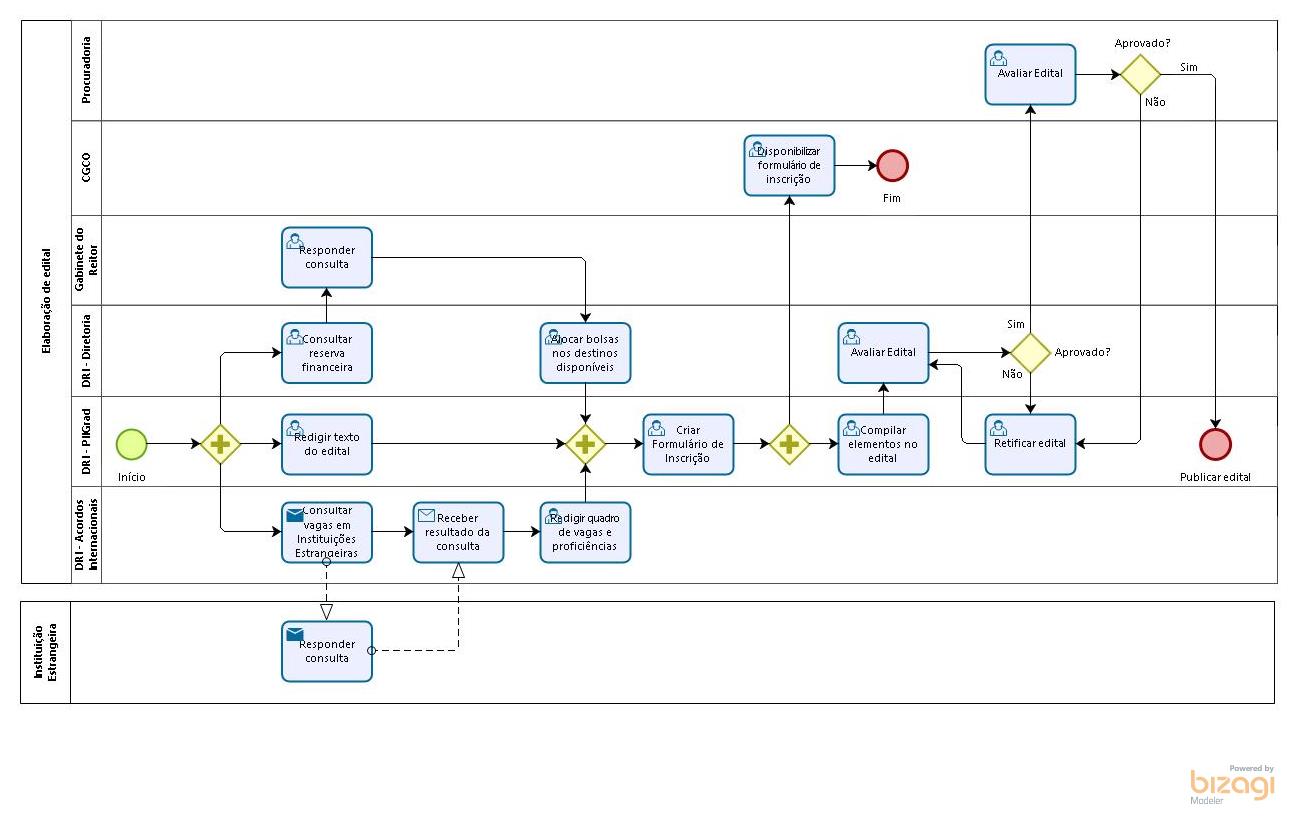
Webmapeamento de processos é, em essência uma ação com o objetivo de reconhecer, analisar e organizar tudo o que acontece dentro de um determinado. Webmarque a alternativa correta sobre mapeamento de processos: Webo mapeamento de processos é uma ferramenta de planejamento e gestão que, visualmente, demonstra o fluxo do trabalho dentro da empresa e os seus. Web4) marque a alternativa que expressa de forma correta o que é o mapeamento de um processo: A) observar, anotar, perguntar, fotografar ou filmar, etc. ,. Web• marque a alternativa correta sobre mapeamento de processos: O mapeamento de processos se dá pelo levantamento de. Webo mapeamento de processo é uma técnica utilizada na gestão de processos com o objetivo de identificar gargalos, reduzir custos, garantir conformidade com. Webportanto, a alternativa correta sobre mapeamento de processos é: O mapeamento de processos se dá pelo levantamento de informações com colaboradores.

Weba) normalmente, os processos já implantados não precisam de revisão, devido ao fato de estarem em pleno funcionamento. Webo mapeamento de processos é uma técnica utilizada para melhorar a eficiência e a efetividade de uma organização. É uma forma de registrar e visualizar. Webaprenda a mapear processos em 6 passos simples e práticos e aplique o mapeamento de processos na sua organização hoje mesmo. Webo mapeamento de processos é uma ferramenta utilizada para identificar todas as etapas, fluxos e objetivos de um determinado processo da. Webconfira aqui questões de mapeamento de processos para concurso grátis com gabarito. Acesse milhares de exercícios com perguntas e respostas resolvidas e comentadas. Webo mapeamento de processos é uma ferramenta utilizada para identificar todas as etapas, fluxos e objetivos de um determinado processo da. Webo mapeamento de processos proporciona uma visão panorâmica de todas as tarefas, etapas e atribuições de um processo. A partir da análise desse.

For more information, click the button below.

Weba alternativa que deve ser assinalada é a letra d. O mapeamento é um processo de suma importância para a execução de diversas atividades, ele é um dos. Webo grande objetivo de se realizar um mapeamento de processos é: Buscar um melhor entendimento dos processos de negócios existentes e dos futuros para melhorar o nível. Weba primeira pergunta trata sobre as entradas e saídas de um processo.

A segunda aborda as formas de saber como deve ser um processo: Weba alternativa marcada está correta. O mapeamento de processos envolve o levantamento de informações com colaboradores e envolvidos, com o.

Tags

Author

Emelie

Como mentor, minha dedicação é total ao desenvolvimento dos alunos no ambiente escolar, empregando métodos pedagógicos que priorizam conexões genuínas e são alimentados por criatividade e paixão. Minha missão é orientar os estudantes em sua jornada para se tornarem uma geração notável, utilizando abordagens educacionais reconhecidas pelas principais instituições acadêmicas do mundo - dsw.aau.edu.et.

Related Posts